云政發〔2024〕16號
云南省人民政府關于印發《推動大規模設備更新和消費品以舊換新實施方案》的通知
各州(市)、縣(市、區)人民政府,省直各委、辦、廳、局:
現將《推動大規模設備更新和消費品以舊換新實施方案》印發給你們,請認真貫徹執行。
云南省人民政府
2024年5月3日
(此件公開發布)
推動大規模設備更新和消費品以舊換新實施方案
為貫徹落實《國務院關于印發〈推動大規模設備更新和消費品以舊換新行動方案〉的通知》(國發〔2024〕7號),結合我省實際,制定本方案。
一、工作目標
到2027年,工業、農業、建筑、交通、教育、文旅、醫療等領域設備投資規模較2023年增長25%以上。重點行業主要用能設備能效基本達到節能水平,環保績效達到A級水平的產能比例大幅提升,規模以上工業企業數字化研發設計工具普及率、關鍵工序數控化率分別超過90%、75%。報廢汽車回收量較2023年增加約一倍,二手車交易量較2023年增長45%,廢舊家電回收量較2023年增長30%,再生材料在資源供給中的占比持續提升。
二、重點任務
(一)實施設備更新行動
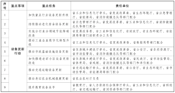
1.加快重點行業設備更新升級。聚焦石化、化工、鋼鐵、有色、建材、煤炭、電力、機械、輕紡、電子等重點行業,制定涵蓋先進設備更新、數字化轉型、綠色裝備推廣、本質安全水平提升的全省工業領域綜合性工作方案。大力推進重點行業節能降碳、超低排放、安全生產、數字化轉型、智能化升級,有序推進工業領域生產設備、用能設備、發輸配電設備、環保設備、檢驗檢測設備等更新和技術改造。
2.持續推動老化安全設備更新。加強安全、應急、消防救援等領域裝備升級改造與配備配置。嚴格落實安全生產領域強制性標準和設備淘汰目錄,加快推動危險化學品老舊裝置綜合技改,推進重點行業機械化換人、自動化減人、機器人替人。持續淘汰危險化學品落后工藝技術設備,推進使用先進設備更換替代禁止(限制)設備。嚴格落實《工貿行業淘汰落后安全生產工藝技術設備目錄》,依法依規淘汰不達標設備。
3.實施分行業分領域節能降碳改造。研究制定節能降碳行動方案,通過省級財政節能降耗專項資金支持,用2年時間對全省600家重點用能企業開展能效診斷。積極實施能效“領跑者”行動。推動傳統產業推廣應用節能、節水、環保綠色裝備,推動電機、變壓器、鍋爐等重點用能設備更新換代,推動綠色鋁、硅光伏、新能源電池等對標國際領先水平更新升級一批生產設備,推動工業固廢處理設施設備更新升級。
4.推動工業企業數字化轉型升級。以推進制造業數字化、網絡化、智能化為重點,支持企業在設計、生產、倉儲和運營等環節開展數字化改造,推廣應用工業機器人、智能物流等智能制造裝備。支持企業對裝備、生產線、車間等開展智能化升級,建設一批智能生產線、數字化車間和智慧工廠,推動工業大市和重點園區、規上工業企業數字化改造全覆蓋,探索數字經濟賦智賦能新模式。
5.推動市政基礎設施設備更新。圍繞住宅電梯更新和加裝、供水、燃氣、污水處理、環衛、建筑施工設備、建筑消防、建筑節能改造、液化石油天然氣充裝站標準化更新建設、城市生命線工程、局部地區供熱等11個方面,爭取到2027年對技術落后、不滿足相關規范標準、節能環保不達標的設施設備完成更新改造。加快重點公共區域和道路視頻監控等安防設備改造,加強“智慧消防”建設。
6.加快推進老舊小區設備更新改造。加快更新不符合現行產品標準、安全風險高的老舊電梯。探索開展既有公共建筑節能改造,推進消防設施設備升級改造。因地制宜完善適老設施、無障礙設施、停車場(庫)、電動自行車停放及汽車充電設施、智能快遞箱、文化休閑設施、物業用房等配套設施。推進全民健身補短板工程、七彩云南全民健身工程建設。
7.推動交通運輸設備更新。引導各地統籌用好城市交通發展獎勵資金,支持老舊新能源公交車和動力電池更新換代。推動客貨郵融合發展,積極推廣農村客貨郵融合發展適配車輛,帶動運輸裝備更新換代。加強充換電、充氣、加氫等設施建設。積極推進船舶靠岸使用岸電。加快高耗能高排放老舊船舶報廢更新,逐步擴大新能源船舶應用范圍。積極推進柴油貨車污染治理攻堅戰。
8.推動老舊農業機械報廢更新。修訂我省農業機械報廢更新補貼實施意見,加快先進適用、節能環保、安全可靠的農業機械推廣應用。深化丘陵山區適用小型機械研發制造推廣應用先導區建設,加大力度推廣應用糧油作物和特色產業機械化生產所需的適用機械,促進農業機械更新。鼓勵縣(市、區)優化農業機械報廢拆解網點布局。
9.提升教育設備水平。推動符合條件的院校更新置換先進教學及科研技術設備,提升教學科研水平。根據實際需求更新置換重大科學研究裝置。推動中小學校嚴格落實學科教學裝備配置標準,保質保量配置并及時更新教學儀器設備。
10.提升醫療設備水平。鼓勵將醫療設備更新與數字化醫療服務能力提升相結合,推進醫療衛生機構裝備和信息化設施迭代升級,按需推進醫學影像、放射治療、遠程診療、手術機器人等醫療裝備更新,適度超前配置裝備。開展醫療機構病房改造提升行動,優化公立醫院病房床位配置,加強病房適老化、便利化、智能化改造,改善醫院供電、消防、污水處理等設施。
11.提升文旅設備水平。鼓勵文旅企業開展索道纜車、游樂設備、演藝設備等文旅設備更新提升。推動智慧旅游建設,開展標識標牌、停車場、休息區、旅游廁所等設施設備更新。因地制宜建設完善登山步道、騎行道等體育運動設施。
12.加快廣播電視和網絡視聽設施設備更新。推動廣播電視和網絡視聽制作播出、內容分發、傳輸覆蓋、監測監管、用戶接收等設施設備更新,重點對拍攝設備、演播室、轉播車等進行更新換代。加快廣播電視無線發射臺(站)基礎設施改造升級,提升智慧化管理水平。開展酒店電視操作復雜專項治理,加快電視機、機頂盒、遙控器更新換代。
(二)實施消費品以舊換新行動
13.開展汽車以舊換新。開展汽車、電動自行車以舊換新和新能源汽車下鄉等促銷活動。引導企業布局完善縣域銷售服務網點,加快實現充電站“縣縣全覆蓋”、充電樁“鄉鄉全覆蓋”,適應消費者多元化需求,逐步提高新能源汽車和節能型汽車銷售占比。進一步便利汽車以舊換新交易、登記和落戶。依法依規淘汰符合強制報廢標準的老舊汽車。
14.開展家電產品以舊換新。鼓勵家電流通企業開展以舊換新、綠色智能家電促銷等聯合活動,支持家電銷售企業聯合生產企業、回收企業,推行消費者網上下單,企業收舊、送新、拆裝“一站式”上門服務。開設線上線下家電以舊換新專區,實施家電售后服務提升行動,促進家電消費智能化、綠色化、低碳化。
15.推動家裝消費品換新。支持居民開展舊房裝修、廚衛等局部改造,持續開展居家適老化改造,鼓勵企業開展“上門收舊+以舊換新”活動。推動家裝樣板間進商場、進社區、進平臺,加快數字家庭建設。支持企業開展綠色家居建材下鄉和家裝節、博覽會等促銷活動,提供更多高品質、個性化、定制化家裝產品。
(三)實施回收循環利用行動
16.完善廢舊產品設備回收網絡。加快發展“換新+回收”物流新模式,支持耐用消費品生產、銷售企業建設逆向物流體系或與專業回收企業合作,上門回收廢舊消費品。完善社區、中轉站、分揀中心三級廢舊物資回收體系,布局建設一批高效實用的綜合型和專業型綠色分揀中心,加快推動生活垃圾清運體系與再生資源回收體系融合發展,探索發展再生資源“互聯網+回收”模式。鼓勵各級黨政機關加快“公物倉”建設,推動長期閑置或低效運轉的機關資產共享共用、循環使用。
17.支持二手商品流通交易。鼓勵發展“互聯網+二手商品”,培育一批二手商品流通交易骨干企業。支持開展二手車出口業務,推動二手車交易和出口登記便利化。推動二手電子產品交易規范化,防范泄露及惡意恢復用戶信息。鼓勵家電、服裝、家具等零售商家利用現有銷售網絡規范開展閑置物品交易。支持各地利用現有舊貨市場建設集中規范的二手商品交易市場。
18.有序推進再制造和梯次利用。大力引進培育裝備再制造企業,鼓勵對具備條件的廢舊生產設備進行再制造。深入推進汽車零部件、工程機械、機床等傳統設備再制造,探索風電光伏、動力電池等產品設備及關鍵部件梯次利用。支持中國(云南)自由貿易試驗區昆明、紅河、德宏片區爭取國家重點行業再制造產品進口試點。
19.推動資源高水平再生利用。以廢鋼鐵、廢鋁、廢銅、廢鉛、廢鋅、廢紙、廢塑料、廢橡膠、廢玻璃等為重點,培育一批再生資源綜合利用骨干企業,加快建設一體化加工配送中心。依托廢舊物資循環利用重點城市、大宗固體廢棄物綜合利用基地、工業資源綜合利用基地、“無廢城市”建設,打造再生資源精深加工產業集群。大力發展廢舊動力電池循環利用產業。加強對廢舊物資拆解機構監管,防范拆解引發次生環境污染。
(四)實施標準提升行動
20.推動能耗、排放、技術標準升級。圍繞綠色鋁、硅光伏、新能源電池等產業發展,推動能耗限額、節能降碳、排放監測等領域標準制定。加快生活垃圾、固體廢棄物等技術標準研制。推動碳排放核算和污染防治、廢棄物處置等關鍵技術標準研制。
21.強化產品質量安全標準實施。鼓勵相關企業、單位開展家電、家居、汽車、電池等產品更新換代和以舊換新標準制修訂。加大新能源汽車安全、充換電標準供給,完善汽車售后服務及維修標準,營造良好消費環境。
22.加強回收循環利用標準供給。推動研制二手產品品質鑒定、可用程度分級、交易市場管理、信息清除方法等方面標準。開展回收站點、分揀中心、交易平臺等通用標準研制,健全完善產品回收、分揀、拆解、再生利用標準。加快再生塑料、再生金屬等全鏈條標準體系建設。督促企業落實以舊換新、綠色低碳等相關標準。
(五)實施優質產品供給行動
23.大力提升先進產能。服務和融入全國統一大市場,梳理我省急需關鍵設備和優勢產品清單,組織重點設備供需對接會。以技改為抓手加快推動產業轉型,圍繞鑄件、光機、數控機床等重點環節發展壯大“工業母機”產業,推動內燃機、工業泵、變壓器、水電設備等優質產品、先進設備走出云南、服務全國。
24.培育產業新優勢新動能。圍繞我省具有基礎條件和比較優勢的產業加大招商引資力度,引進培育高端裝備制造、生物制造、新材料、綠色能源等重點領域“鏈主”企業,壯大產業集群。堅持優電優用,推進綠色能源與綠色制造深度融合發展,加快綠色鋁、硅光伏、新能源電池等產業延鏈補鏈強鏈。創建15個以上零碳園區,推動不少于100個重點產品碳足跡核算認證。
三、政策要素保障
(六)加大財政支持力度。積極爭取我省符合條件的設備更新、循環利用項目納入中央預算內投資等資金支持范圍。加大省級財政資金支持力度,統籌用好各級各類專項資金,推進各領域設備更新,支持符合條件的汽車、家電等耐用消費品以舊換新,支持縣域充換電設施補短板試點、新能源公交車及電池更新、廢棄電器電子產品回收處理、住宅電梯保修期滿后更新改造。落實政府綠色采購政策,加大綠色產品采購力度。嚴肅財經紀律,強化財政資金使用監管,提高財政資金使用效益。
(七)落實稅收支持政策。落實好節能節水、環境保護、安全生產專用設備稅收優惠政策,支持數字化智能化改造。細化落實資源回收企業向自然人報廢產品出售者“反向開票”措施。落實落細再生資源回收企業所得稅征管便利化措施。
(八)優化金融支持。落實新一輪中央貸款貼息政策,引導金融機構加大對重點領域企業設備更新和技術改造貸款支持力度。落實國家科技創新和技術改造再貸款政策。引導金融機構提高金融產品與設備更新融資需求的匹配度,加快貸款投放進度。
(九)加強要素保障。對可實現減污降碳協同增效的企業技術改造和再生資源利用項目,加快能評、環評等前期審批手續辦理。土地利用計劃指標傾斜支持企業技術改造項目和回收循環利用項目新增建設用地。加大對生活垃圾分類收集、中轉貯存及再生資源回收設施的用地支持力度,保障合理用地需求。
(十)強化創新支撐。強化重大技術裝備更新的科技支撐,出臺促進科技成果轉移轉化若干措施,建設一批中試基地,強化科技成果轉化后補助。鼓勵優勢企業聯合省內外高校、科研院所及上下游企業開展新裝備、新工藝、新技術研發,加快新裝備示范應用推廣,促進傳統產業高端化、智能化、綠色化發展。
四、工作落實機制
發揮省級工作專班作用,加強協同配合,定期調度工作進展,重大事項及時按程序請示報告。省直有關部門要按照職責分工抓好本領域相關工作,分行業、分領域制定出臺項目化的專項行動方案,完善配套政策,形成“1+N”政策體系。要精準謀劃儲備一批重大項目,建立分年度推進的項目庫,并滾動調整實施。省統計局要指導各地各部門建立相關統計監測制度,加強對大規模設備更新和消費品以舊換新情況的監測分析。各州(市)不制定配套文件,建立相應工作機制,因地制宜項目化、具體化抓好貫徹落實。
附件:重點任務責任清單















